“国家退役军人课堂”消息
研招网“推免服务系统”
于9月22日开通
推免生可进行注册、填报个人资料信息
查询本人推免生资格及相关政策等事宜
需要注意的是
立功表彰退役军人免试生
不在“推免服务系统”
发放复试和待录取通知
如被招生单位拟录取
由招生单位按规定
直接上报拟录取信息

公告信息
第一阶段,推免生进行注册、查询本人推免生资格及相关政策,填报个人资料信息,网上支付;
第二阶段,推免生填报志愿,接收并确认招生单位的复试及待录取通知;
第三阶段,2024年推免生录取信息公开时间为2024年9月21日-2024年10月20日。2025年推免生录取信息公开时间请关注网站。
推免生流程

立功表彰退役军人免试生流程

立功表彰退役军人免试生:服役期间获得三等战功、二等功以上奖励或者二级以上表彰,符合全国硕士研究生招生考试报考条件的退役人员
1.注册学信网账号并登录系统
点击注册学信网账号。如已有学信网账号可直接登录系统。登录学信档案后,可核实本人学籍学历信息。
2.填报个人资料
推免生注册后应登录“推免服务系统”,按要求填报个人资料信息、上传个人照片。请务必保证填写的信息真实有效,并注意查看系统页面的相关说明。
3.网上支付
推免生需网上支付报名费。详见《2025推免生网上支付报名费注意事项》。

扫码查看
4.填报志愿
推免生在填报志愿前,应认真阅读各招生单位发布的推免招生工作办法和专业目录。推免生(有特殊政策要求的专项计划推免生除外)可同时在系统填报三个平行志愿(不分主次),每个志愿在提交后的48小时内不允许修改,期间招生单位下载报名信息并决定是否允许考生参加复试。志愿提交48小时后仍未接到复试通知、复试未通过,或拒绝待录取通知的推免生可继续填报其他志愿。志愿提交48小时内,如招生单位通过系统明确拒绝推免生申请,推免生可立即填报其他志愿。
立功表彰退役军人只能填写一个志愿,报名期间可修改。立功表彰退役军人不在“推免服务系统”发放复试和待录取通知,如被招生单位拟录取,由招生单位直接上报拟录取信息。
5.复试
推免生提交报考志愿后,招生单位将通过“推免服务系统”反馈是否同意其参加复试。推免生应及时登录系统,查看相关通知信息,如收到复试通知,应在招生单位规定时间内通过系统回复是否同意参加复试,否则招生单位可取消复试通知。未通过系统确认接受复试通知的考生不能被招生单位录取。推免生如同意参加复试,应按招生单位要求办理相关手续,并参加招生单位组织的推免生复试。
6.查看并确认待录取通知
通过复试的推免生,将收到招生单位通过系统发送的“待录取”通知,推免生应在招生单位规定的时间内通过系统答复是否接受录取通知,否则招生单位可取消待录取通知。待录取通知可拒绝多个,但只能接受一个。如接受,推免生即成为该招生单位的待录取考生。推免生接受招生单位发放的待录取通知后,不能再填报其他志愿,或接受其他复试、待录取通知,其他招生单位也不能再向该推免生发放复试或待录取通知。推免生未通过系统确认接受“待录取”通知,则录取不生效。注意
1.请妥善保管登录账号和密码。
2.如对系统自动填入的基本学籍(学历)信息有疑问,请尽快向就读高校的学籍管理部门咨询。
3.请推免生认真了解系统各项提示信息,及时登录系统查看招生单位发送的复试通知和待录取通知,并与招生单位保持密切联系。
4.推免生不进行网上确认,以“推免服务系统”最终报考录取信息为准。推免生因填写信息虚假、错误造成的后果由本人承担。

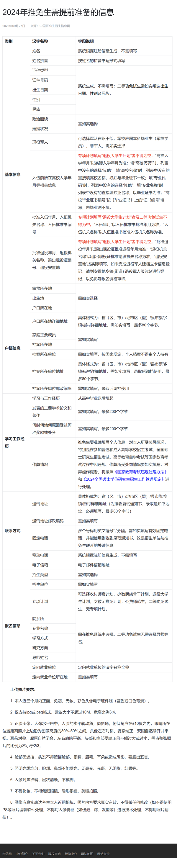
2024年推免生需提前准备的信息
